Guru unit kerja. Contoh surat pengantar kepala sekolah untuk pengajuan nuptk baru nomor unik pendidik dan tenaga kependidikan atau yang disingkat dengan nuptk.
Pengajuan Nuptk Non Pns Tahun Pelajaran 2015 2016 Di Padamu
Contoh surat pengajuan nuptk. Surat pernyataan belum pernah memiliki nuptk. Bagi semua guru atau tepatnya pendidik dan tenaga kependidikan baik pns maupun non pns berhak untuk memiliki nuptk tersebut. Bersama ini dikirimkan berkas pengajuan nuptk dari tahun 2016 sampai dengan tahun 201 8 yang belum diproses oleh. Contoh surat pengajuan nuptk dari kepala sekolah doc. Home uncategories contoh surat pengajuan nuptk guru tahun 2019. Surat pengantar nomor.
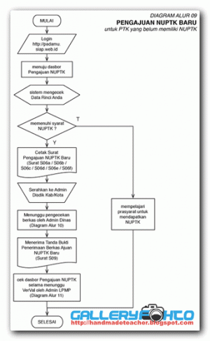
Untuk pengajuan nuptk secara onlien dibutuhkan sk bupati dalam pengajuan mendapatkan sk bupati harus ada surat dari dinas pendidikanberikut contoh surat penga ntar ke dinas pendidikan untuk mendapatkan sk bupati. Sd negeri sumberejo 03 batu nama. Contoh surat pengajuan nuptk guru tahun 2019 salam hangat dan hormat setiap tenaga pendidik dan kependidikan sering identik dan mengenal sebuah singkatan akronim nuptk. Untuk berkas berkas dan surat pengajuan nuptk secara online 2018 tentunya dibutuhkan sk bupati dalam pengajuan mendapatkan sk bupati harus ada surat dari dinas pendidikan. Eri muji rahayu amapd. Contoh surat pengantar pengajuan nuptk.
Dinas pendidikan kota bandung. Adapun contoh suratnya sebagai berikut. Contoh berkas berkas dan surat untuk pengajuan nuptk 2017. Contoh berkas berkas dan surat untuk pengajuan nuptk 2017 merupakan file contoh berkas guru yang bisa digunakan untuk melengkapi semua keperluan administrasi guru di sekolah yang berhubungan dengan contoh contoh berkas sk bupati dan bisa juga di gunakan sebagai bahan perbandingan atau referensi yang sesuai dengan keperluan guru dan sekolah agar lebih mudah dalam membuat dan mengelola semua. Sleman 3 desember 1968 jabatan. Berikut saya bagikan contoh format surat pengantar untuk permohonan nuptk surat pengantar ini diminta pada saat pengajuan vervalptk untuk penerbitan nuptk di dinas pendidikan.
42163242220101062008 yang bertanda tangan di bawah ini kepala sekolah dasar negeri sumberejo 03 kecamatan batu dengan ini menerangkan bahwa. Download contoh surat penugasan untuk verval calon penerima nuptk baru salam satu data nomor unik pendidik dan tenaga kependidikan atau lebih sering kita sebut sebagai nuptk merupakan nomor yang sangat penting bagi seluruh insan pendidikan di indonesia. Contoh surat keterangan nuptk surat keterangan nomor.













